关于印发《黑龙江省支持企业技术改造和设备更新政策实施细则(2026年修订版)》的通知
政策发布
浏览:11
2026-04-07 09:08:09










责任编辑:韩波
来源:规划处
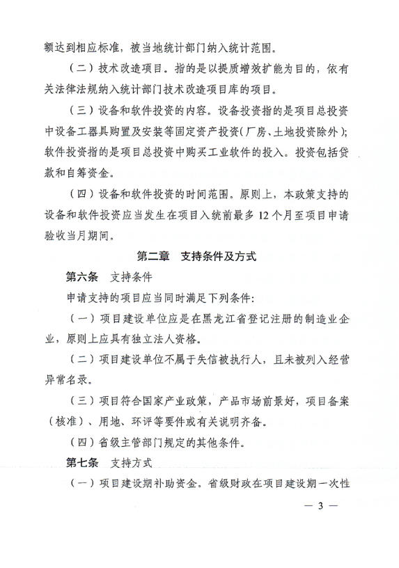
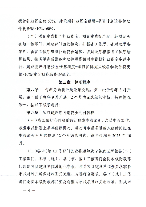
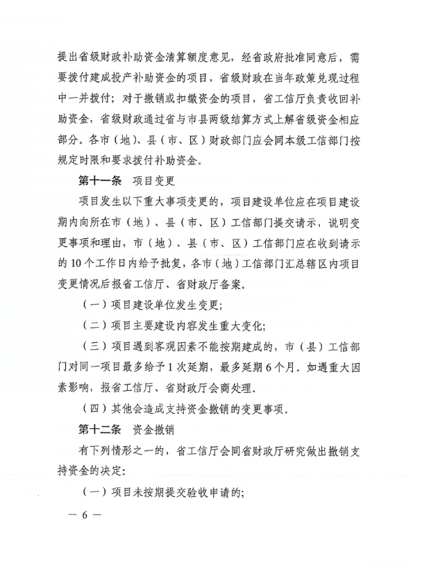
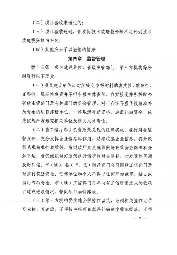
(备注:青蛙工业云平台是哈尔滨本地的一家工业互联网平台,致力于助力黑龙江省各地工业企业完成数字化转型,为推动新质生产力的迅猛发展、实现网络协同制造贡献力量,进而帮助企业降本增效,达成共赢局面。
青蛙工业云平台严格把控数字转型方案的质量,结合哈尔滨在数字化转型城市建设、数字化车间打造、软件定制、互联网工业发展、标识解析方案以及数字化转型咨询诊断等方面的产业政策,为黑龙江工业企业的数字化转型升级探索新路径,提供能够快速有效提升产量与增量的解决方案,助力哈尔滨工厂实现转型,推动黑龙江工业振兴。)