帮助中心 | 控制台 | 调查问卷 | 退出
帮助中心 | 登录 | 注册
  • 首页
  • 应用软件市场

    企业上云

    企业上云

    软件服务

    软件服务

    APP应用

    APP应用
  • 特色云市场

    云产品

    云主机 云数据库 负载均衡

    云安全

    云漏扫 云备份 云防线 云监控
  • 工业网络安全

    安全服务

    风险评估 渗透测试 代码审计 建设整改 应急响应

    安全产品

    绿盟主机卫士系统 HGS 绿盟数据安全交换系统 DES 绿盟视频安全交换系统 VES 绿盟安全隔离与信息单向导入系统 SUCS 绿盟工控安全审计系统 SAS-ICS 绿盟工业安全隔离装置 ISID 绿盟工控安全入侵检测系统 IDS-ICS 绿盟工控漏洞扫描系统 ICSScan 绿盟工业网络安全监测管理平台 NSFOCUS INSP 绿盟工业安全网关 ISG 绿盟工业网络安全合规评估工具 ISCAT
  • 标识解析
  • 资源库

    资源库

    需求市场 企业库 专家库
  • 行业生态

    解决方案

    医药制造解决方案 汽车发动机制造解决方案 机加工行业解决方案 煤化工行业解决方案 农业畜牧业 食品制造 工业互联网安全解决方案

    生态合作

    标识解析

    业内交流

    食品行业 服饰纺织业 木材加工业 通用设备制造业、专用设备制造业 橡胶和塑料制品业
  • 一站式服务
    资质申请
    商标注册
    软件著作权
    外观专利
    雏鹰计划
    创新券
    星级上云
    网站建设
    公司注册
    代理记账
    云会计软件
    贯标服务
    高企认证
    发明注册
    实用新型专利
  • 政策解读

    政策解读

    最新资讯 今日热点 行业动态 政策发布 政策解读 青蛙足迹
热门软件
推荐阅读
  • 数字赋能百年梨乡,擘画乡村振兴新图景——中国联通打造梨产业全链条数字化平台纪实
  • 黑龙江省人民政府办公厅印发关于推动全省经济全面恢复增长若干政策措施的通知
  • 关于印发哈尔滨市新增规模以上工业企业奖励政策实施细则的通知
最新资讯 今日热点 行业动态 政策发布 政策解读 青蛙足迹

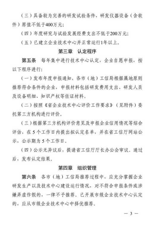
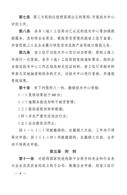
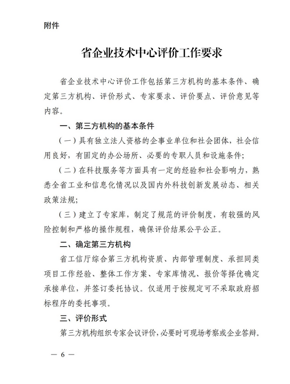
黑龙江省工业和信息化厅 关于印发《黑龙江省企业技术中心 认定管理办法》的通知

政策发布 浏览:302 2024-05-06 14:52:44

66387c9c9b99c.png


66387cab04b85.png


66387cbbb109a.png

66387cc5201c6.png

66387ccfd9cc6.png

66387cdebb98e.png

66387ce88cf2c.png




66387cf765265.png

电话:0451-81320066 地址:哈尔滨市南岗区中交香颂A座23层
  • 关于我们

  • 平台介绍
  • 平台安全
  • 发展历程
  • 资质荣誉
  • 产品推荐

  • 工业设计
  • 智能制造
  • 需求市场
  • 软件服务
  • 服务支持

  • 帮助中心
  • 生态合作
  • 用户登录
  • 用户注册
关注我们 工业云,云计算,工业智能化,智能制造,数字化转型,工业互联网,青蛙工业云
Copyright 2020-2023 hljapp.com. All Rights Reserved. 青蛙工业云 版权所有  黑B1.B2-20080981-9 公安备案:23011002000174
资质认证:
  • 联系我们
  • 电话咨询
    请选择客服进行咨询
    • 0451-81320066
  • TOP